○小国町国民健康保険規則
平成18年12月12日
規則第8号
小国町国民健康保険規則(昭和63年8月24日規則第10号)の全部を次のように改正する。
第1章 総則
(趣旨)
第1条 この規則は、国民健康保険法施行令(昭和33年政令第362号)、国民健康保険法施行規則(昭和33年厚生省令第53号。以下「省令」という。)、小国町国民健康保険条例(昭和34年小国町条例第3号。以下「条例」という。)に定めるもののほか、国民健康保険法(昭和33年法律第192号。以下「法」という。)の施行に関し、必要な事項を定めるものとする。
(令7規則15・一部改正)
第2章 小国町国民健康保険運営協議会
(平30規則1・改称)
(会長)
第2条 小国町国民健康保険運営協議会(以下「協議会」という。)の会長は、会務を総理し、協議会を代表する。
(会議)
第3条 協議会の会議(以下「会議」という。)は、会長が招集する。
2 会長は、会議の議長となる。
3 会長は、会議を招集するときは、会議の目的、内容、日時及び場所等を、あらかじめ町長に通知しなければならない。
4 会議は、町長から諮問があったときは、その都度これを開催しなければならない。
5 会議は、条例第3条各号に掲げる各委員1人以上を含む過半数の委員の出席がなければ、開くことができない。
6 会議の議事は、出席委員の過半数で決し、可否同数のときは、議長の決するところによる。
(平30規則1・一部改正)
(意見の聴取)
第4条 会長は、必要があると認めるときは、委員以外の者の出席を求め、意見を求めることができる。
(答申)
第5条 会長は、会議において、議事を決定したときは、町長に答申し、又は意見を述べるものとする。
(会議録)
第6条 議長は、会議録を作成し、議長が指名した2人の委員とともに、これに署名しなければならない。
(庶務)
第7条 協議会の庶務は、町民課において行う。
(平23規則2・令7規則15・一部改正)
第3章 被保険者
(被保険者の資格等に係る届書等)
第9条 省令第2条、第3条、第4条、第8条から第12条、第13条及び附則第3条の規定による被保険者資格の取得及び喪失等に関する届書の様式は、住民基本台帳法に基づく住民異動届並びに様式第1号(裏面)のとおりとする。
(平20規則7・令7規則15・一部改正)
(資格確認書の交付申請)
第9条の2 省令第6条の規定による資格確認書の様式は、様式第2号のとおりとする。
(令7規則15・追加)
第10条 削除
(令7規則15)
(修学中の者に関する届書)
第11条 省令第5条の規定による修学中の者に関する届書の様式は、様式第3号のとおりとする。
(令7規則15・一部改正)
(病院等に入院又は入所中の者に関する届書)
第11条の2 省令第5条の2の規定による病院等に入院又は入所中の者に関する届書の様式は、様式第3号の2のとおりとする。
(令7規則15・一部改正)
(障害者支援施設等に入所又は入院中の者に関する届書)
第11条の3 省令第5条の4の規定による障害者支援施設等に入所又は入院中の者に関する届書の様式は、様式第3号の3のとおりとする。
(平20規則7・令7規則15・一部改正)
(特別の事情に関する届書)
第12条 省令第27条の5の4の規定による特別の事情に関する届書の様式は、様式第4号のとおりとする。
(令7規則15・一部改正)
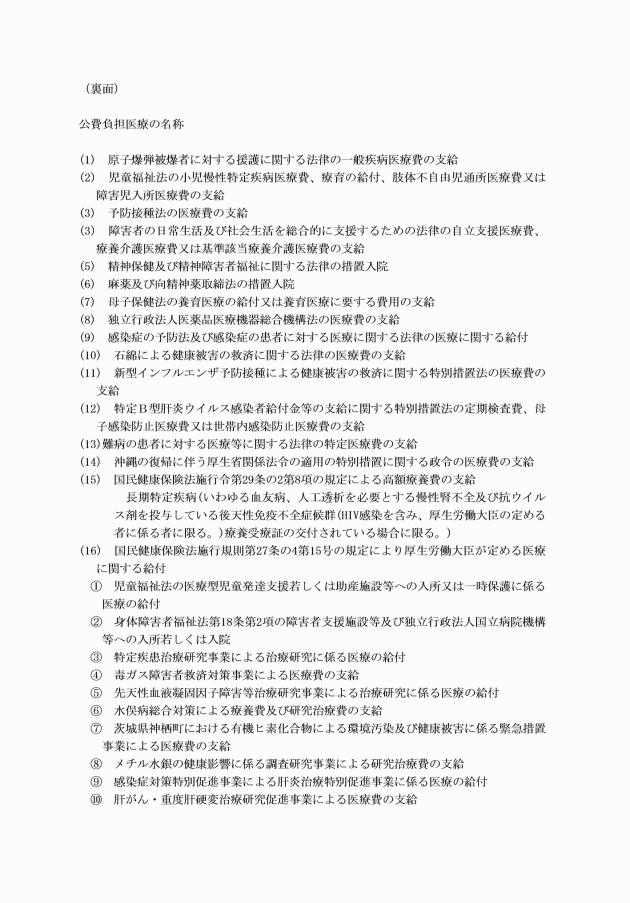
(原爆一般疾病医療費の支給等に関する届書)
第13条 省令第27条の5の5の規定による、原爆一般疾病医療費の支給等に関する届書の様式は、様式第5号のとおりとする。
(平20規則7・令7規則15・一部改正)
第14条 削除
(平20規則7)
(前期高齢者に係る基準収入額適用申請)
第14条の2 省令第24条の3の規定による基準収入額適用申請書の様式は、様式第27号のとおりとする。
(令7規則15・一部改正)
(資格確認書の再交付申請)
第15条 省令第7条の規定による資格確認書及び省令第7条の4第4項の規定による高齢受給者証の再交付申請書の様式は、様式第7号のとおりとする。
(令7規則15・一部改正)
(資格確認書の更新)
第16条 省令第7条の2第1項の規定による資格確認書の更新は、原則として1年ごとに行う。
2 資格確認書の更新時期は、8月1日とする。
(平30規則6・令7規則15・一部改正)
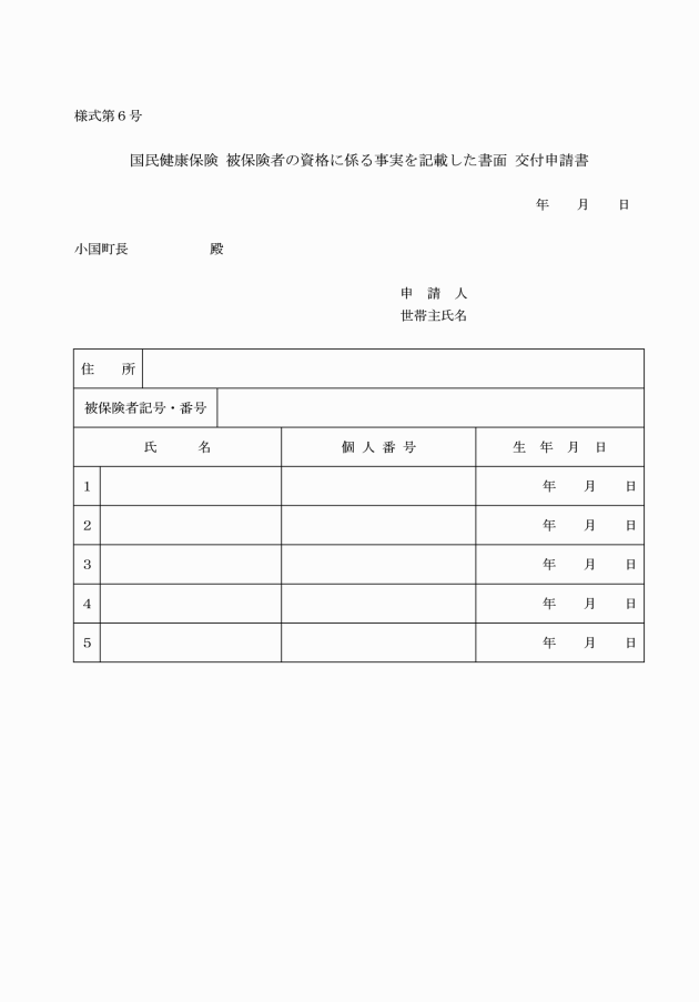
(被保険者の資格に係る事実を記載した書面の交付申請)
第16条の2の1 省令第7条の2の2の規定による被保険者の資格に係る事実を記載した書面の交付申請書の様式は、様式第6号のとおりとする。
(令7規則15・追加)
(資格情報通知書の再通知申請)
第16条の2の2 省令第7条の3の2の規定による資格情報通知書の再通知申請書の様式は、様式第7号のとおりとする。
(令7規則15・追加)
(高齢受給者証の更新)
第16条の2の3 省令第7条の4第3項の規定に基づく高齢受給者証の更新は、原則として1年ごとに行う。
2 高齢受給者証の更新時期は、特段の事由がある場合を除き、8月1日とする。
(令7規則15・旧第16条の2繰下・一部改正)
(特定疾病療養受療証の更新)
第16条の3 省令第27条の13第4項ただし書の規定による特定疾病療養受療証の更新は、原則として1年ごとに行う。
2 前項の規定に基づく特定疾病療養受療証の更新時期は、特段の事由がある場合を除き、8月1日とする。
(令7規則15・一部改正)
(資格確認書の検認)
第17条 省令第7条の2第1項の規定による資格確認書の検認は、町長が必要があると認めたときは、その都度行うものとする。
(令7規則15・一部改正)
(資格確認書の更新・検認の手続)
第18条 省令第7条の2第1項の規定による資格確認書の更新又は検認を行うときは、その期日及びその他必要な事項を告示しなければならない。
2 やむを得ない事由により前項の告示に指定された期日までに資格確認書の提出ができない者は、その事由を記した文書を指定された期日までに町長に提出しなければならない。
(令7規則15・一部改正)
(資格確認書の返還通知)
第18条の2 町長は、省令第27条の5の2第2項の規定により資格確認書の返還を求めるときは、様式第7号の2により通知するものとする。
(令7規則15・全改)
第4章 保険給付
(1) 柔道整復師の施術にかかる療養費並びにはり師、きゅう師及びあん摩・マッサージ・指圧師の施術に係る療養費の支給申請書の様式は、厚生労働省の定めるものによる。
(平20規則7・平21規則16・令7規則15・一部改正)
(食事療養標準負担額減額及び限度額適用等の認定申請)
第20条 省令第26条の3第2項の規定による食事療養標準負担額減額、省令第27条の14の2第2項及び省令第27条の14の4第2項の規定による限度額適用並びに省令第27条の14の5第2項の規定による限度額適用・標準負担額減額の認定に関する申請書の様式は、様式第10号の4のとおりとする。
(平19規則3・令7規則15・一部改正)
(標準負担額減額及び限度額適用認定証等の再交付申請)
第21条 省令第26条の3第5項及び省令第26条の6の4第4項の規定による標準負担額減額認定証、省令第27条の14の2第5項及び省令第27条の14の4第4項の規定による限度額適用認定証並びに省令第27条の14の5第4項の規定による限度額適用・標準負担額減額認定証の再交付に関する申請書の様式は、様式第7号のとおりとする。
(平19規則3・令7規則15・一部改正)
(標準負担額減額及び限度額適用認定証等の更新)
第22条 省令第26条の3第4項及び省令第26条の6の4第4項の規定による標準負担額減額認定証、省令第27条の14の2第5項及び省令第27条の14の4第4項の規定による限度額適用認定証並びに省令第27条の14の5第4項の規定による限度額適用・標準負担額減額認定証の更新は、原則として1年毎に行う。
2 前項の規定による標準負担額減額認定証、限度額適用認定証及び限度額適用・標準負担額減額認定証の更新時期は、特段の事由がある場合を除き、8月1日とする。
(平19規則3・令7規則15・一部改正)
(食事療養標準負担額等の差額の支給申請)
第23条 省令第26条の5、省令第26条の6の4第6項及び省令第27条の14の5第6項の規定による食事療養標準負担額及び生活療養標準負担額の差額の支給に関する申請書の様式は、様式第10号の5のとおりとする。
(平19規則3・令7規則15・一部改正)
(特別療養費の支給申請)
第24条 省令第27条の5の規定による特別療養費の支給申請書の様式は、様式第10号のとおりとする。
(令7規則15・一部改正)
(移送費の支給申請)
第25条 省令第27条の11の規定による移送費の支給申請の様式は、様式第13号のとおりとする。
(令7規則15・一部改正)
第26条 削除
(月間の高額療養費の支給申請)
第27条 省令第27条の16の規定による月間の高額療養費の支給に関する申請書の様式は、様式第16号のとおりとする。
(平31規則1・令7規則15・一部改正)
(年間の高額療養費の支給申請)
第27条の2 省令第27条の17の2及び省令第27条の17の3の規定による年間の高額療養費支給申請書の様式は、様式第32号のとおりとする。
2 町長は、年間の高額療養費の支給の要否を決定したときは、すみやかに、当該世帯主に対し、様式第33号により通知するものとする。
(平31規則1・追加、令7規則15・一部改正)
(高額介護合算療養費の支給申請)
第27条の2の2 省令第27条の26第1項及び省令第27条の27第1項の規定による高額介護合算療養費支給申請書の様式は、様式第28号のとおりとする。
2 町長は、高額介護合算療養費の支給の要否を決定したときは、すみやかに、当該世帯主に対し、様式第29号により通知するものとする。
(令7規則15・追加)
(高額介護合算療養費等支給額計算結果連絡票)
第27条の3 町長は、省令第27条の26第5項の規定により高額介護合算療養費等の支給学計算結果を連絡するときは、様式第30号により通知するものとする。
(令7規則15・追加)
(高額介護合算療養費等支給額計算結果連絡票)
第27条の4 省令第27条の27第2項の規定により証明書を交付するときは、様式第31号によるものとする。
(令7規則15・全改・旧第27条の3繰下)
(平21規則16・平30規則1・一部改正)
(平30規則1・一部改正)
(平19規則3・平21規則16・令7規則15・一部改正)
(特定疾病の認定申請)
第31条 省令第27条の13第1項の規定による特定疾病の認定に関する申請書の様式は、様式第19号のとおりとする。
(令7規則15・一部改正)
(特別療養給付の申請)
第32条 省令第28条の規定による特別療養給付に関する申請書の様式は、様式第20号のとおりとする。
(令7規則15・一部改正)
(保険給付費の一時差止通知)
第32条の2 町長は、法第63条の2第1項又は第2項の規定により保険給付の全部又は一部の支出を一時差止することを決定したときは、速やかに、当該世帯主に対し、様式第24号により通知するものとする。
(一時差止に係る保険給付額から滞納保険税額の控除通知)
第32条の3 町長は、省令第32条の5の規定により、一時差止に係る保険給付額から滞納保険税額を控除するときは、様式第24号の2により通知するものとする。
(令7規則15・全改)
(特別の事情に関する届書)
第34条 省令第32条の3の規定による特別の事情に関する届書の様式は、様式第4号のとおりとする。
(令7規則15・一部改正)
(第三者の行為による被害の届書)
第35条 省令第32条の6の規定による第三者行為による被害の届書の様式は、様式第21号のとおりとする。
(令7規則15・一部改正)
(一部負担金の減額等の申請)
第36条 法第44条の規定による一部負担金の減額、免除又は徴収猶予の申請書の様式は、様式第22号のとおりとする。
附則
(施行期日)
この規則は、公布の日から施行し、平成18年10月1日から適用する。ただし、第28条ただし書の規定は、平成19年1月1日から施行する。
附則(平成19年規則3)
この規則は、平成19年4月1日から施行する。
附則(平成20年規則7)
(施行期日)
この規則は、公布の日から施行する。ただし、第14条の改正規定は、平成20年9月1日から施行する。
附則(平成21年規則16)
この規則は、平成21年10月1日より施行する。
附則(平成23年規則2)
この規則は、平成23年4月1日から施行する。
附則(平成27年規則15)
この規則は、平成28年1月1日から施行する。
附則(平成28年規則17)
この規則は、平成28年4月1日から施行する。
附則(平成30年規則1)
この規則は、平成30年4月1日より施行する。
附則(平成30年規則6)
この規則は、平成30年8月1日から施行する。
附則(平成31年規則1)
この規則は、平成31年2月1日より施行する。
附則(令和2年規則1)
この規則は、令和2年3月30日から施行する。
附則(令和2年規則11)
1 この規則は、公布の日から施行する。
2 小国町国民健康保険条例の一部を改正する条例(令和2年条例第11号)附則の規則で定める日は、令和5年3月31日とする。
(令2規則15・令2規則17・令3規則1・令3規則8・令3規則10・令3規則12・令4規則15・令4規則22・令4規則34・令4規則42・一部改正)
附則(令和2年規則15)
この規則は、公布の日から施行する。
附則(令和2年規則17)
この規則は、公布の日から施行する。
附則(令和3年規則1)
この規則は、公布の日から施行する。
附則(令和3年規則8)
この規則は、公布の日から施行する。
附則(令和3年規則10)
この規則は、公布の日から施行する。
附則(令和3年規則12)
この規則は、公布の日から施行する。
附則(令和4年規則15)
この規則は、公布の日から施行する。
附則(令和4年規則22)
この規則は、公布の日から施行する。
附則(令和4年規則34)
この規則は、公布の日から施行する。
附則(令和4年規則42)
この規則は、公布の日から施行する。
附則(令和7年規則15)
この規則は、公布の日から施行する。
(令7規則15・全改)

(令7規則15・全改)

(令7規則15・全改)

(令7規則15・追加)

(令7規則15・追加)

(令7規則15・全改)


(令7規則15・全改)


(令7規則15・全改)

(令7規則15・追加)

(令7規則15・追加)

(令7規則15・全改)

(令7規則15・全改)



(令7規則15・全改)

(令7規則15・全改)

様式第10号の2及び様式第10号の3 削除
(令7規則15・全改)

(令7規則15・全改)

(令7規則15・全改)


(令7規則15・全改)

(令7規則15・全改)

(令7規則15・全改)

様式第14号及び様式第15号 削除
(令7規則15・全改)


(令7規則15・全改)


(令7規則15・全改)

(令7規則15・全改)

(令7規則15・全改)

(令7規則15・全改)

(令4規則15・全改)

(令7規則15・全改)

(令7規則15・全改)

(令7規則15・全改)


(令7規則15・全改)







(令7規則15・全改)

(令7規則15・全改)


(令7規則15・全改)

(令7規則15・全改)


(令7規則15・全改)


(令4規則42・全改)


(平31規則1・追加)


(令4規則42・全改)

(令4規則15・全改)

(令4規則15・全改)

(令4規則15・全改)

(令4規則15・全改)

(令4規則15・全改)

(令4規則15・全改)
